您的位置:首页 > 媒体新闻 > 国务院信息
国务院关于在北京市暂时调整有关行政审批 和准入特别管理措施的决定 国发〔2017〕55号
365bet投注网:http://www.asymachine.com    来源:http://www.haidong.gov.cn    创建时间:2017/12/25 9:28:45    

各省、自治区、直辖市人民政府,国务院各部委、各直属机构:

根据《国务院关于深化改革推进北京市服务业扩大开放综合试点工作方案的批复》(国函〔201786号),国务院决定,即日起至201855日,在北京市暂时调整下列行政法规、经国务院批准的部门规章规定的行政审批和准入特别管理措施:

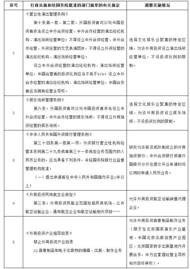
暂时调整《营业性演出管理条例》第十条、《娱乐场所管理条例》第六条、《中华人民共和国外资银行管理条例》第三十四条、《外商投资民用航空业规定》第三条、《外商投资产业指导目录》中“禁止外商投资产业目录”第22项规定的有关行政审批和资质要求、股比限制、经营范围限制等准入特别管理措施(目录附后)。

国务院有关部门、北京市人民政府要根据上述调整,及时对本部门、本市制定的规章和规范性文件作相应调整,建立与试点工作相适应的管理制度。

北京市服务业扩大开放综合试点期满,国务院将根据实施情况对本决定的内容进行调整。

 

附件:国务院决定在北京市暂时调整有关行政法规和经国务院批准的部门规章规定的行政审批和准入特别管理措施目录

国务院       

20171210     

(此件公开发布)

 

附件

国务院决定在北京市暂时调整有关行政法规

和经国务院批准的部门规章规定的

行政审批和准入特别管理措施目录